近日,云南省科学技术厅公布了2021年度云南省创新团队的30个团队名单,我院肖文研究员领衔的“大理大学三江并流区域生物多样性保护与利用省创新团队”荣获云南省创新团队称号!

大理大学三江并流区域生物多样性保护与利用省创新团队(云南省三江并流区域生物多样性保护与利用创新团队)一直活跃在国内各大赛事上。我们借所学专业之长,致力于生物多样性的保护与利用。在不断地进行实践创新和理论创新的过程中,不仅把梦想写进了现实,更历经考验磨难无往而不胜。

团队立足东喜马拉雅地区,以滇西北三江并流区域为重点研究范围;自西向东跨越高黎贡山、怒山和云岭,从南到北覆盖亚热带到寒温带,由低及高兼顾海拔梯度,逐次建设山地生态系统监测网络;以灵长类为起点,通过多类群、多因子和多地区的观测,为生态学理论突破以及保护生物学手段创新夯实基础;倡导多学科综合的研究思路,坚持系统长期的野外监测,开展复合生态系统视角下的保护研究;秉承前辈艰苦奋斗的精神,做接地气的工作,切实服务于区域可持续发展和生态安全。团队所做的工作被中央电视台、各省市电视台和网络报纸等媒体广泛报道,在国内有很好的影响。团队部分工作还得到国外媒体的关注,科学美国人、新科学人等重要国外学术科普刊物都曾经对团队的工作进行过专题报道。

在未来的工作中,团队将基于“协创中心”,以生物多样性监测为主线,依托地缘和基础优势,与各协创单位通力合作,开展跨学科、多层次的工作,在理论研究方面努力突破,在应用研究方面服务于区域和地方发展,努力建设生态学和保护生物学方面的一流学科,为边疆少数民族高校高等教育的“双一流”建设提供有益的探索。

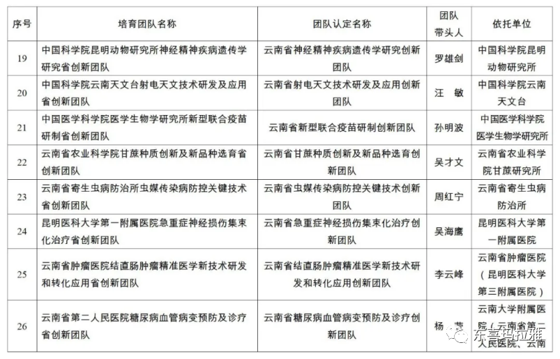
功以才成,业由才广。无数云南人才扎根云岭大地,把研究成果应用在红土高原上。因此,让我们也庆贺以下团队获此荣誉!

2021年度通过考核认定的云南省创新团队名单

请大家多多支持大理大学三江并流区域生物多样性保护与利用省创新团队,投上您宝贵的一票,谢谢!

投票连接:

https://mp.weixin.qq.com/s/C1mjP70zKeL19G4ugiqPIA(用微信客户端打开

撰稿 |  安睿 

排版 |  安睿 

审校 | 杨舒雅

Scroll to Top